移至網頁之主要內容區位置
::: 嘉義市西區世賢國民小學

教師研習公告

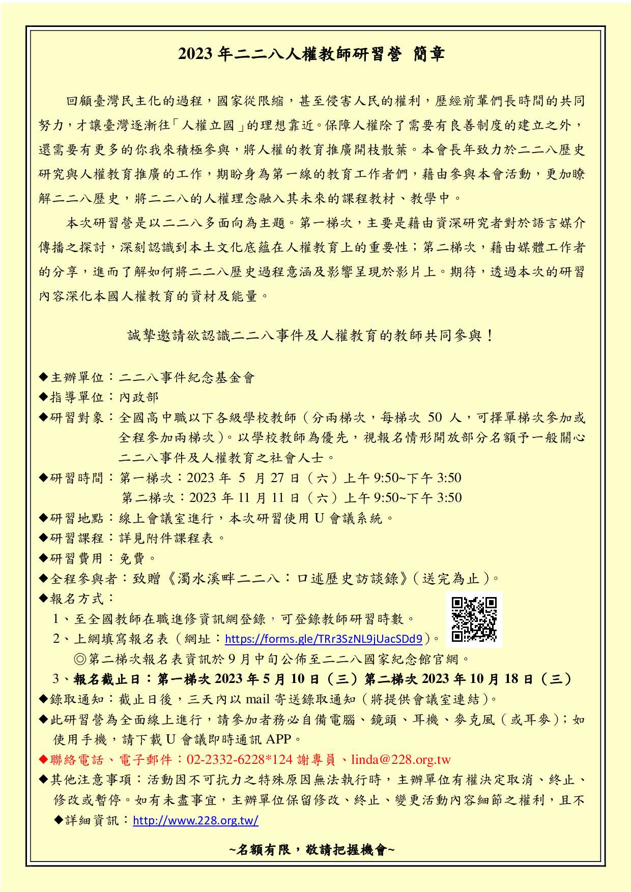
2023年二二八人權教師研習營

{{ $t('FEZ002') }} 市立世賢國小|

主旨:為推廣我國二二八事件、人權歷史及轉型正義教育,鼓勵貴校教師參與「2023年二二八人權教師研習營」活動。

一、依據財團法人二二八事件紀念基金會112年5月3日(112)228貳字第1121300346號函辦理。
二、該會依二二八事件處理及賠償條例規定設立,專責辦理二二八事件賠償事宜,暨落實歷史教育推廣理念,辦理教育推廣、文化、歷史或人權之交流等活動。自民國100年2月28日二二八國家紀念館正式開館營運以來,本會積極與相關政府單位、各級學校、學術(研究)機構及民間團體進行館際教學合作,利用該館辦理歷史人權講習,並透過展覽場域導覽教學,戮力於推行二二八事件歷史及和平教育。有鑑於此,自107年始,該會每年規劃舉辦「人權教師研習營」,藉以深化人權師資培訓及多元教學實務運用。
三、承上述,該會將賡續於112年5月27日(星期六)及11月11日(星期六)辦理「2023年二二八人權教師研習營」活動。因應全國新冠肺炎疫情影響,今年度將全面實施遠距研習,請貴校鼓勵教師參與。
四、檢送「2023年二二八人權教師研習營」簡章及課程表供參。



{{ $t('FEZ003') }} Invalid date

{{ $t('FEZ014') }} Invalid date|

{{ $t('FEZ004') }} 2023-05-09|

{{ $t('FEZ005') }} 39|